Pàgines
Pàgina d'inici
Kioskomed
CAP WEB Formació
L´Escriptori Clínic
La Consulta Web
Breu descripció
Vols informació?
El Metacercador d´Informació Sanitària
El Metabuscador
Loading
dilluns, 13 de juny del 2016
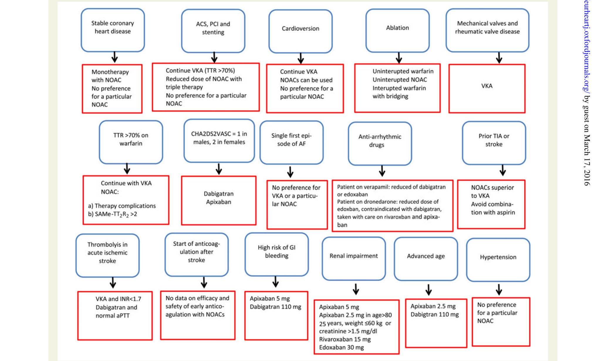
Com triar un NACO/ACOD?
Cap comentari:
Publica un comentari a l'entrada
Entrada més recent
Entrada més antiga
Inici
Subscriure's a:
Comentaris del missatge (Atom)
Cap comentari:
Publica un comentari a l'entrada